今天是
经开区教育局
中学
太湖格致中学
南湖中学
华庄中学
东绛实验学校
东绛第二实验学校
和畅中学
小学
尚贤教育集团
华庄中心小学
江南实小
太湖实小
幼儿园
行知幼儿教育集团
华星幼教集团
南湖幼儿园
锦程幼儿园
太湖幼儿园
观山实验幼儿园
无锡市行远幼儿教育集团
手机版
综合办公
×
搜索过于频繁,请输入验证码
网站首页
园所介绍
园务公开
校园公告
政策法规
招生收费
大事记
生活圈
行远生活圈
精彩瞬间
教师风采
健康快车
每周食谱
保健宣传
党建频道
魅力党建
活力团支
幸福工会
您的位置:
首页
>
健康快车
>
每周食谱
>
详细内容
每周食谱
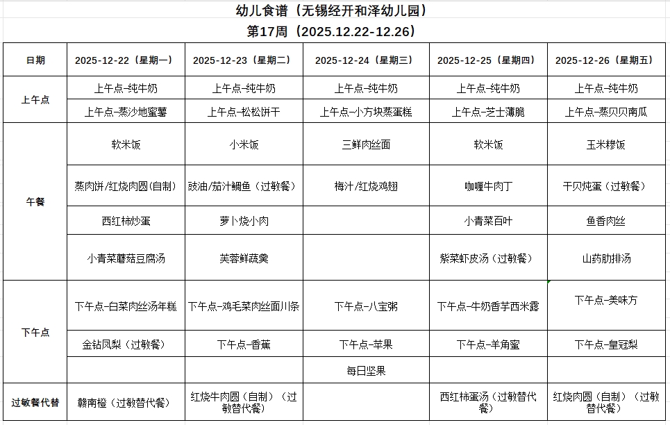
2025年秋学期第十七周幼儿健康食谱
来源:行远幼儿教育集团
发布时间:2025-12-17 09:56:54
浏览次数:
次
【字体:
小
大
】
终审:和鸣幼儿园
分享到:
【打印正文】
×
用户登录
登 录
|
账号密码登录
成功登录后,
关闭浏览器前
24小时内
7天内
一个月内
始终
保持登录状态
忘记密码?
用户登录